凯发K8

文献分享|同种异体CAR-NK细胞治疗肿瘤的安全性、有效性和决定因素:1/2期试验

日期:01-22  点击:  属于:文献分享

 

 

CAR-T细胞疗法的成功应用标志着细胞治疗时代的到来。然而,CAR-T细胞有其局限性,包括治疗成本、制造时间和毒性,如细胞因子释放综合征(CRS)和神经毒性。因此,研究人员越来越关注更具成本效益、安全和有效的“现货型”细胞疗法。自然杀伤(NK)细胞是人体内抗癌防线不可或缺的组成部分。相比CAR-T细胞疗法,CAR-NK细胞保留了顺利获得其天然受体识别和靶向肿瘤细胞的内在能力,可以发挥更广谱的抗癌功效。NK细胞不需要严格的HLA(人白细胞抗原)匹配,且具有开发成现货、通用细胞疗法的巨大潜力。

 

 

2024年1月18日,德克萨斯大学MD安德森癌症中心的研究人员在 Nature Medicine上发表了题为:Safety, efficacy and determinants of response of allogeneic CD19-specific CAR-NK cells in CD19+ B cell tumors: a phase 1/2 trial 的研究论文,在37例CD19+ B细胞恶性肿瘤患者中进行了一项脐带血来源的NK细胞表达抗CD19嵌合抗原受体和白细胞介素-15 (CAR19/IL-15)的1/2期试验。

作者顺利获得逆转录病毒转导脐带血来源的NK细胞以表达抗CD19 CAR,还表达了IL-15来增强CAR-NK细胞在体内的扩增,同时表达了诱导性caspase-9(iC9)自杀基因,可在出现不可接受的毒性作用情况下诱导CAR-NK细胞凋亡,从而增加其安全性。最终回输的CAR19/IL-15 NK细胞转导效率中位数为72.4%(范围22.7-91.1,逆转录病毒载体在NK细胞中转染效率高,慢病毒载体转染效率低,仅有20%)。回输产品中CD3阳性T细胞含量的中位数为2,000个细胞/kg(约含2%,范围为每公斤体重30-16,000个细胞)。深圳凯发K8现在已实现NK细胞制备的重大突破,外周血来源NK细胞纯度高达96%,T细胞占比小于1%。且基于逆转录病毒载体制备的CD19 CAR-NK,转导阳性率高达60%~80%,能够更好地推进NK及CAR-NK的临床研究。

该临床试验的主要目标是安全性和有效性评估,定义为治疗第30天时的总缓解率(OR),次要目标包括第100天时的总缓解率、无进展生存期(PFS)、总生存期(OS)和CAR19/IL-15 NK细胞的持久性。结果显示,患者没有出现严重细胞因子释放综合征、神经毒性或移植物抗宿主病。第30天和第100天的OR率均为48.6%。一年总生存率和无进展生存率分别为68%和32%,取得OR的患者有更高水平的CAR-NK细胞数量和更长的持久性。

 

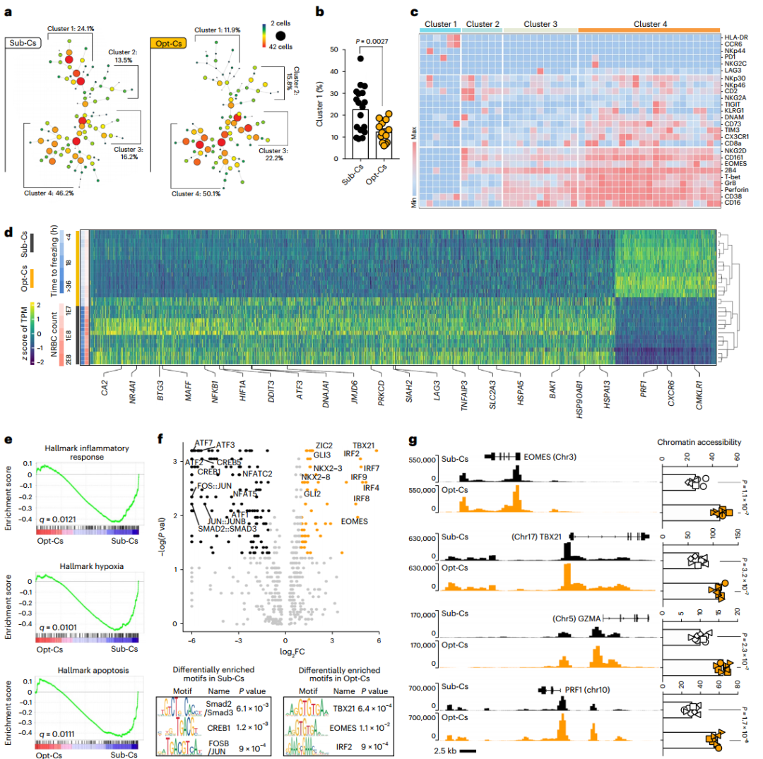
除此之外,该研究还探究了脐带血单位(CBU)特征是否会影响患者的结果。结果显示,接受有核红细胞≤8×107的CBU的CAR-NK细胞,收集到冷冻保存时间≤24小时是取得优异结果的最重要预测因素。从这些最佳CBUs中提取的NK细胞具有高功能,并富含效应相关基因。相比之下,来自次优CBUs的NK细胞具有炎症,缺氧和细胞应激程序的上调。研究团队进一步在淋巴瘤、多发性骨髓瘤和卵巢癌三种肿瘤小鼠模型中证实了来自最佳CBU的CAR/IL-15 NK细胞具有更好的体内增殖能力,从而实现了更好的肿瘤控制。这些发现揭示了CAR-NK细胞生物学的新特征,并强调了异体细胞疗法中供体选择的重要性。

使用来自健康供体的同种异体免疫细胞与来自自体患者的细胞相比具有若干优势,包括从单个供体产生多种治疗细胞剂量,可以冷冻保存以备现货使用,使同种异体产品具有成本效益,易于取得,并具有持续和高质量疗效的潜力。总而言之,该研究表明CAR19/IL-15 CBU-NK细胞具有与自体CAR19-T细胞相似的功效,但是安全性却显著提升,因为CAR19/IL-15 CBU-NK细胞与显著的CRS或神经毒性无关。此外,该研究结果强调了CAR-NK细胞生产的异体供体选择标准和确定供体特异性反应预测因子的重要性,为今后使用CBU来源的NK细胞临床试验的供体选择标准给予了实验基础和科学依据。

 

 

免责声明:深圳凯发K8致力于研究细胞与基因疗法,为有助于新兴技术,让更多人分析生物医药新开展。本文内容仅作信息研讨使用,本平台对文中内容、陈述、观点判断保持中立,不代表深圳凯发K8立场和观点。本文相关信息不得用作诊断或治疗,不能代替专业医学意见,本公众平台将不承担任何责任。以上声明内容的最终解释权归本公众平台所有,本声明将适用本平台所有时间分享的文章,谢谢合作!

版权说明:文章版权归深圳凯发K8所有,欢迎个人转发至朋友圈,媒体或组织在未经授权下,以任何形式转载到其他平台,将视为侵权。转载授权请在「深圳凯发K8」微信公众号回复“转载”,获取转载须知。

 

关于深圳凯发K8

深圳凯发K8生物医药有限公司(下称:深圳凯发K8)是国内唯一一家可给予工业级逆转录病毒载体的细胞与基因治疗一站式解决方案服务商,由来自美国哈佛大学和加州大学圣迭戈分校等海归科学家联合创办,拥有国内首批掌握工业级逆转录病毒载体技术(PackRV-SS系统)的研发生产团队。深圳凯发K8已建成规范化,标准化,工业化生产GMP级逆转录病毒载体CAR-T等细胞产品管线,已在深圳、北京和中山三地建立产业联动,建成共计超万平符合国际GMP标准的生产车间及研发实验室。深圳凯发K8病毒载体管线,到细胞产品管线,再到IIT/IND/NDA辅助申报,再到行业内人才培养已建立成熟的全流程、一站式委托服务,建有逆转录病毒、慢病毒等多种病毒载体生产管线及CAR-T、CAR-NK、TCR-T等细胞生产管线。同时与审评检验组织、科研院所、医院和行业龙头企业深度合作,给予IIT、IND辅助申报服务。

深圳凯发K8是深圳市生物医药产业重大公共服务平台、深圳市重大项目、深圳市高新区开展专项计划创新平台成果产业化基地、“聚龙领军人才”D类高成长性企业、细胞产业关键共性技术国家工程研究中心病毒载体共性技术研究平台、中国食品药品企业质量安全促进会副会长单位、深圳市医学研究专项资金依托单位、深圳市生物医药产教联盟副理事长单位、全国生物技术行业产教融合共同体常务理事单位、深圳市坪山区十大创新平台、科技型中小企业、创新型中小企业、深圳市坪山区大学生实习基地,是深圳市最新公布的“20+8”战略性新兴产业项目,荣获第十二届中国创新创业大赛优秀企业奖。深圳凯发K8晋级第十二届中国创新创业大赛全国赛,成为本届深圳市唯一晋级国赛的细胞与基因治疗企业。

左右滑动可浏览更多图片

往期推荐  //

 

文献分享|实体瘤来源的小型细胞外囊泡抑制CAR-T细胞疗效

文献分享 | NKG2D-CAR T细胞抗衰老研究

文献分享|靶向胞内癌蛋白的CAR T

文献分享丨CAR-T在实体瘤治疗中的局限及突破方向

 

END

 

 

 

 

 

 

 

 

全国统一服务热线

400-800-1266

分析更多内容请登录 

www.chiuoho.com

市场拓展部:孙女士 18810616095(同微信)

 

 

 

微信公众号
扫一扫,关注我们最新消息扫一扫,关注我们最新消息
联系我们
400-800-1266

工作时间:周一至周五 9:00-18:00

联系人:赖女士

手机:13670105633

邮件:laijiaqi@chiuoho.com

地址:深圳市坪山区坑梓街道金沙社区荣田路1号海普瑞生物医药生态园

底部导航
深圳凯发K8生物医药有限公司是中国一家专注于细胞和基因治疗产业领域的一站式综合外包服务商,也是国内首批具备临床级逆病毒载体GMP工业化生产的CRO/CDMO公司。 深圳凯发K8是深圳市重大CRO/CDMO公共技术服务平台建设项目,也是深圳市最新公布的20+8战略性新兴产业项目。深圳凯发K8具有规范化,标准化,工业化生产GMP级CAR-T等细胞产品的能力,主要建有CAR-T、CAR-NK、CAR-M、γδT、TIL、TCR-T等细胞产品生产线,逆病毒、慢病毒、非病毒载体、AAV等多种病毒载体以及外泌体、基因工程抗体、细胞因子、溶瘤病毒、疫苗等药品生产的细胞原料产品生产线。
深圳凯发K8生物医药有限公司 版权所有 粤ICP备2024168379号 互联网药品信息服务资格证书:(粤)-非经营性-2022-0426  技术支持:友点软件